浙江新增本土确诊44例(浙江新增本土1例详情)
4月6日浙江省新型冠状病毒肺炎疫情情况一览
绍兴市:1例 累计确诊病例:截至4月6日24时 ,全省累计报告确诊病例2779例。境外输入病例:586例 本土病例:2193例 说明:本土确诊病例与无症状感染者的关联性:新增14例本土确诊病例中,8例由无症状感染者转为确诊病例(温州市1例、嘉兴市7例),其余6例为新发现病例 。

022年4月12日0 - 24时,杭州新型冠状病毒肺炎疫情情况如下:新增确诊病例:3例 ,且含2例由无症状感染者转为确诊病例。新增无症状感染者:6例。当日疫情相关动态:当日新增治愈出院病例及解除医学观察的密切接触者数据为全省情况,未单独提及杭州相关数据。
截止2月4日24时,全国新型冠状病毒感染的肺炎疫情播报情况如下:确认病例数据 2月4日新增确诊3887例 ,累计确诊24324例 。疑似病例数据 2月4日新增疑似3971例,累计现有疑似23260例。连续三日的当日新增疑似数据环比处于下降趋势。
杭州市2例(含1例由无症状感染者转为确诊病例) 。宁波市5例。湖州市1例。嘉兴市3例(含3例由无症状感染者转为确诊病例) 。新增治愈出院病例:6例。解除医学观察的密切接触者:2938人。新增无症状感染者:20例 境外输入2例,来源国家为英国(1例)和西班牙(1例) 。

31个省区市新增本土确诊病例60例,这些病例分布在了哪些地方
据统计 ,我国共有31个省市新增了60例新冠肺炎病例,其中涉及的省份分别有广西 、上海、云南、广东、山东 、陕西、黑龙江等地,所以疫情防控工作不论在什么时候我们都不能掉以轻心。
江苏:1例 ,在南京市。云南:1例,在德宏傣族景颇族自治州 。
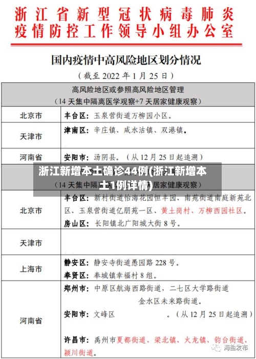
时至12月18日 ,31省市区市新增本土确诊44例( 浙江31例 ,陕西10例, 广东3例 )本土无症状4例, (陕西3例 ,上海1例 )。
月8日0—24时 ,31个省(自治区、直辖市)和新疆生产建设兵团报告新增确诊病例83例。
辽宁疫情最新情况11月13日0-24时,大连市报告新增本土新冠肺炎确诊病例60例。沈阳市报告新增1例境外输入新冠肺炎病例,由无症状感染者转为确诊 。截至11月13日24时 ,全省累计报告确诊病例707例(含境外输入142例),治愈出院463例,死亡2例 ,在院治疗242例(本土235例 、境外输入7例)。
5月24日31省区市新增本土102+418分布情况
〖壹〗、月24日0-24时,31省区市新增本土确诊病例102例、本土无症状感染者418例,具体分布情况如下:本土确诊病例(102例)上海:44例 ,含32例由无症状感染者转为确诊病例。北京:41例,含4例由无症状感染者转为确诊病例 。天津:7例,含1例由无症状感染者转为确诊病例。四川:5例 ,含1例由无症状感染者转为确诊病例。吉林:2例 。
〖贰〗 、中新网天津11月25日电 (庞喻文)记者从天津市疫情防控指挥部获悉,2022年11月24日0时至24时,天津市疾控部门报告新增421例本土新冠病毒核酸检测阳性感染者,3例为新冠肺炎确诊病例(轻型) ,418例为无症状感染者。其中,43例为非管控人员筛查发现,378例为管控人员筛查发现。
〖叁〗、上海市卫健委12月6日通报:2022年12月5日0—24时 ,新增本土确诊病例41例和无症状感染者536例,其中12例确诊病例和2例无症状感染者在社会面核酸检测中发现,29例确诊病例和534例无症状感染者在隔离管控中发现 。ps:阳性感染者居住地按区划分进行统计 ,「点击此处」查看详情。
〖肆〗、月22日至5月31日,单日新增感染者数进一步减少,不断缩小封控区和管控区范围直至解封 ,加快疫情防控向常态化分级分类管理转变。 第三阶段:全面恢复全市正常生产生活秩序阶段 。6月1日至6月中下旬,在严格防范疫情反弹 、风险可控的前提下,全面实施疫情防控常态化管理 ,全面恢复上海全市正常生产生活秩序。