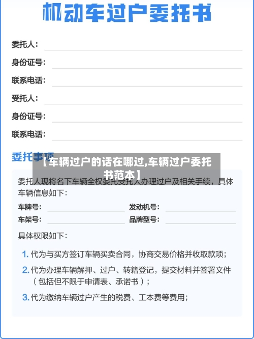
【车辆过户的话在哪过,车辆过户委托书范本】
车辆过户去哪里过
〖壹〗、车辆过户既可以去车管所,也可以在二手车交易市场办理 ,具体取决于多种因素。如果选取去车管所办理车辆过户,通常流程相对清晰规范 。车管所是车辆登记管理的法定机构,能提供全面准确的过户服务。在车管所办理,能确保手续严格按照规定执行 ,减少潜在风险。比如,各项资料审核会更加严谨,能有效避免因资料问题导致过户失败。

〖贰〗 、车辆过户可以在车管所直属办理点、二手车交易市场服务点、便民服务站、二手车交易市场内设立的交管服务站以及车管分所办理 ,具体如下:车管所直属办理点:最直接的办法是去车辆登记地的车管所,这里能办理所有类型的车辆过户,包括本地过户和异地过户 。
〖叁〗 、车辆过户一般可以在当地的车辆管理所办理。 准备相关材料:通常需要提供车辆行驶证、车辆登记证书、买卖双方身份证明等。不同地区可能会有细微差异 ,比如有的地方还要求提供购车发票等 。 前往车管所:将准备好的材料提交给车管所的业务办理窗口。工作人员会对材料进行审核,查看是否齐全 、有效。

车辆过户去哪里办理手续
车辆过户手续需要在车辆管理所或者是公安机关交通管理部门办理 。以下是关于车辆过户手续办理的详细解办理地点 车辆过户手续主要需要在车辆管理所或者公安机关交通管理部门进行办理。
车管所直属办理点:最直接的办法是去车辆登记地的车管所,这里能办理所有类型的车辆过户 ,包括本地过户和异地过户。例如,在郑州买了辆上海牌照的车,需去上海车管所办理转出手续 ,再到郑州车管所办转入 。车管所流程规范、工作人员专业,但排队时间长,建议选工作日并提前在官方网站预约。
郑州车辆过户可前往郑州市车管所在二手车交易市场开设的两个服务站办理手续,无需前往位于郑州市南郊的车管所总所。具体信息如下:服务站设立背景郑州市车管所为方便车主办理二手车过户 ,在二手车交易市场内设立了两个服务站,车主可直接在市场内完成过户手续,无需往返车管所总所 。
车辆过户手续可前往官方车管所、授权二手车交易市场或车管所派驻二手车交易市场的服务点办理 ,具体如下: 官方车管所作为车辆过户的核心机构,车管所可办理所有类型车辆的过户业务,包括本地及异地过户。例如北京的京朝 、京海等分所均具备全流程资质。
车辆过户需要到车辆管理所或者是公安机关交通管理部门办理手续。办理过户时 ,应注意以下几点:所需证件:双方的身份证机动车行驶证机动车登记证书机动车交强险保单机动车合格证机动车购车发票机动车完税证明前提条件:处理违章违法行为:在办理过户手续之前,需要确保机动车辆没有未处理的违章违法行为 。
车子网上过户怎么过
车子网上过户可以通过交管12123APP进行办理。首先,车主需要确认车辆是否符合过户条件。这包括车辆无未经批准擅自改装、改型 ,未达到报废年限,无违章、肇事未处理结案等情况 。这些都是过户前必须确认的重要事项。准备相关材料:身份证明:现机动车所有人的身份证明。所有权证明:机动车所有权转移的证明 、凭证 。
车子过户可通过线上政务平台按步骤操作完成,以“郑好办 ”APP为例 ,具体流程如下:准备工具与原料需准备一部智能手机(如小米12),系统版本为MIUI13,并下载安装“郑好办”APP(版本v1)。确保手机网络畅通,以便正常访问政务服务功能。
车子过户流程可通过微信城市服务中的交管功能在线办理 ,具体分为以下3步: 进入微信城市服务界面打开微信APP,在底部菜单栏点击“发现”,选取“小程序”或直接搜索“城市服务 ” 。进入城市服务主界面后 ,需根据手机定位或手动选取车辆登记所在城市,确保服务覆盖当前地区。
第一步:在微信界面点击城市服务 打开微信,在微信界面中找到“城市服务”选项并点击。城市服务是微信提供的一个便民功能入口 ,里面整合了各类与城市生活相关的服务,其中就包括车辆过户相关的服务 。第二步:在城市服务界面点击办事大厅 进入城市服务界面后,会看到各种服务分类 ,找到“办事大厅”选项并点击。
车子在网上能过户吗车子在网上不能过户。办理过户的,现机动车所有人应当填写申请表,交验机动车 ,并提交现机动车所有人的身份证明、机动车所有权转移的证明、凭证 、机动车登记证书、机动车行驶证等到车辆管理所办理。
车子不能在网上直接办理过户手续,需要到当地车管所进行办理 。车辆过户的基本流程:车辆过户是指将车辆所属人的名称进行变更,是二手车交易中除车况检查外的重要环节。由于过户涉及法律责任的转移和车辆信息的更新,因此不能通过网络直接办理。
![[教程经验]“新道游炸金花有没有挂+透视挂”开挂辅助软件教程 [教程经验]“新道游炸金花有没有挂+透视挂”开挂辅助软件教程](https://news.treeda.net/zb_users/theme/newcms/usr/random/10.jpg)