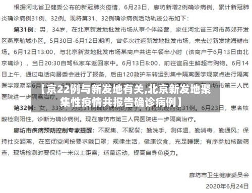
【京22例与新发地有关,北京新发地聚集性疫情共报告确诊病例】
新发地是封闭市场吗
〖壹〗 、新发地是一个封闭市场 。以下是对新发地市场的详细解释:市场性质 新发地市场 ,全称为新发地农产品批发市场,是一个封闭式的市场。这意味着市场内部有明确的边界和管理规则,人员和物资的进出都受到一定的管控。名称由来 新发地并非病毒新发源地的简称 ,而是北京市丰台区花乡新发地村的村名 。

〖贰〗、新发地是封闭市场。以下是对新发地市场的详细解释:市场性质 新发地市场是一个封闭式的果蔬批发市场,位于北京市丰台区花乡新发地村。这个市场不仅规模庞大,而且在北京乃至全国的果蔬供应中占据重要地位。名称由来 新发地市场的名称并非病毒新发源地的简称,而是源于其所在地的村名——新发地村 。

〖叁〗、新发地是封闭市场。以下是对新发地市场的具体说明:市场性质:新发地是一个封闭的果蔬批发市场 ,位于北京市丰台区花乡新发地村。名称由来:新发地并非病毒新发源地的简称,而是北京市丰台区花乡新发地村的村名 。新发地村的村民世代以种菜为生,且地理位置优越 ,因此形成了这个批发市场。

〖肆〗 、综上所述,新发地是一个封闭的果蔬批发市场,在疫情防控期间采取了严格的封闭管理措施。

被误解的“新发地”到底是个什么地?
〖壹〗、“新发地”是北京乃至全国知名的农产品批发市场 ,其名称演变与市场发展历程如下:名称溯源:从“新坟地 ”到“新发地”明清时期:北京城动荡,皇家猎场海子墙无人管理,看坟人在墙东侧土坡建房居住 ,因靠近坟地,此地得名“新坟地”,沿用近300年 。
〖贰〗、都说Newfoundland是纽芬兰 ,其实有更北京的翻译:新发地。
北京近日疫情是怎么回事?
〖壹〗、新冠感染者死亡病例的共同特点基础病是关键因素:从总体信息来看,新冠死亡病例多为有严重基础病的患者,如慢性肺部疾病 、肾功能不全等。感染新冠后,基础病会加重 ,进而引发其他严重并发症,最终导致死亡 。例如,患有慢性阻塞性肺疾病的患者 ,感染新冠病毒后,肺部炎症加重,可能出现呼吸衰竭等严重情况。
〖贰〗、从6月11日至今 ,北京已累计公布7例新增本土病例,除12日通报的1例病例刘某某有出京史外,其余6例病例近2周无出京史 ,无境外人员、湖北人员接触史,且均有新发地活动史。记者梳理,从6月11日北京公布首例新增本地确诊病例开始 ,每一例活动轨迹中均出现了交易市场,尤其是新发地市场多次出现 。
〖叁〗 、月21日0 - 24时,北京新增10例本土确诊病例和6例本土无症状感染者,初步判断为两个不同感染来源的聚集性疫情 ,分别由世界邮件和进口冷链物品引发。 具体情况如下:新增病例情况确诊病例:1月21日0时至24时,北京新增9例本土确诊病例、1例本土无症状感染者转确诊病例。
〖肆〗、截至2022年3月8日,北京3月7日新增本土确诊病例1例 ,现住海淀区,具体情况如下:新增本土确诊病例数:3月7日0时至24时,北京新增1例本土确诊病例 ,无新增疑似病例和无症状感染者。同时新增21例境外输入确诊病例和17例无症状感染者,无新增疑似病例,治愈出院5例 。