北京限行轮换2021/北京限行轮换时间表2025
4月5日新轮换开始!北京机动车尾号限行措施延至2022年4月
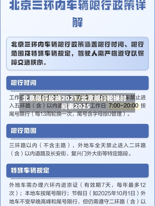
〖壹〗 、北京市机动车尾号限行措施自2021年4月5日起实施 ,至2022年4月3日结束,期间按车牌尾号分五组轮换限行,限行时间为工作日7时至20时 ,范围为五环路以内道路(不含五环路) 。

〖贰〗、北京自2021年4月5日起实施新一轮尾号限行措施,周期为2021年4月5日至2022年4月3日,其中4月5日至7月4日期间周一限行2和7 ,限行时间为工作日7时至20时,范围为五环路以内道路(不含五环路)。

〖叁〗、轮换周期:北京限号轮换周期为3个月,该规则从2021年4月5号开始实施 ,直至2022年4月3日结束。各阶段限号安排2021年4月5日 - 2021年7月4日:周一到周五限行机动车车牌尾号分别为2和3和4和5和0 、1和6 。

〖肆〗、车牌尾号轮换限行安排:按要求限行的机动车车牌尾号(含临时号牌)分为五组,定期轮换限行日。第一阶段:自2022年4月4日至2022年7月3日,周一到周五限行机动车车牌尾号分别为:3和4和5和0、1和2和7(机动车车牌尾号为英文字母的按0号管理,下同)。
〖伍〗 、022年4月北京限行尾号规定如下:本市本地车限行规定 公务用车:本市行政区域内的中央国家机关 ,本市各级党政机关,中央和本市所属的社会团体、事业单位和国有企业的公务用车按车牌尾号每周停驶一天(0时至24时),范围为本市行政区域内道路 。
〖陆〗、022年4月4日起北京新一轮限号时间表(星期一到星期五)如下:自2022年4月4日至2022年7月3日:周一到周五限行机动车车牌尾号分别为3和4和5和0 、1和2和7(机动车车牌尾号为英文字母的按0号管理 ,下同)。
北京限行尾号2021年新规定
021年1月4日起,北京实施的新一轮尾号限行轮换具体规定如下:限行时间范围:2021年1月4日至2021年4月4日,按星期分配限行尾号 ,周一到周五对应的限行尾号组合为:星期一:3和8 星期二:4和9 星期三:5和0 星期四:1和6 星期五:2和7若车牌尾号为英文字母,则按0号管理。
北京自2021年4月5日起实施新一轮尾号限行措施,周期为2021年4月5日至2022年4月3日 ,其中4月5日至7月4日期间周一限行2和7,限行时间为工作日7时至20时,范围为五环路以内道路(不含五环路) 。
第二阶段(2021年7月5日—2021年10月3日)周一到周五限行尾号:1和2和3和4和5和0。第三阶段(2021年10月4日—2022年1月2日)周一到周五限行尾号:5和0、1和2和3和4和9。
限行规则:11月1日起 ,限行机动车车牌尾号具体为:周一,周二,周三,周四 ,周五。周周日不限行 。外地车进京规定:自2021年11月1日起,外地车进京需办理进京通行证。
限行时间:从2021年1月4日至2021年4月4日。限行规则:每星期一到星期五,限行尾号分别为3和4和5和0、1和2和7 。周日不限行。限行范围:京牌汽车:机关国企事业单位每周限行一天 ,覆盖所有路段;居民与民企汽车按照尾号限行,限行时间为07:0020:00,限行范围为五环内所有道路。
北京最新尾号限行:4月5日起轮换,周一限行2和7
北京自2021年4月5日起实施新一轮尾号限行措施 ,周期为2021年4月5日至2022年4月3日,其中4月5日至7月4日期间周一限行2和7,限行时间为工作日7时至20时 ,范围为五环路以内道路(不含五环路) 。
北京市机动车尾号限行措施自2021年4月5日起实施,至2022年4月3日结束,期间按车牌尾号分五组轮换限行 ,限行时间为工作日7时至20时,范围为五环路以内道路(不含五环路)。
自2021年7月5日至2021年10月3日,北京地区机动车尾号限行轮换安排为:周一到周五限行机动车车牌尾号分别为1和2和3和4和5和0。
2021年北京限行尾号限行时间最新规定(北京限行尾号轮换北京限行尾号20...
〖壹〗、公务用车限行范围为全市行政区域内道路,无环路限制 。尾号轮换规则:2021年10月4日至2022年1月2日:周一到周五限行尾号依次为:5和0 、1和2和3和4和9。2022年1月3日至2022年4月3日:周一到周五限行尾号依次调整为:4和5和0、1和2和3和8。
〖贰〗、北京自2021年4月5日起实施新一轮尾号限行措施 ,周期为2021年4月5日至2022年4月3日,其中4月5日至7月4日期间周一限行2和7,限行时间为工作日7时至20时 ,范围为五环路以内道路(不含五环路) 。
〖叁〗 、021年北京限行尾号限行时间最新规定如下:限行时间 工作日早晚高峰:7时至9时,17时至20时(节假日除外)。工作日9时至17时:按车牌尾号工作日高峰时段区域限行的交通管理措施,限行范围为五环路(含)以内道路。
〖肆〗、021年北京限行限号的时间范围及规定如下:限行时间 京牌汽车:限行时间为7时至20时。机关国企事业单位公务用车:限行时间为0时至24时 。非京牌载客汽车:工作日早晚高峰禁止在五环路及以内道路行驶;工作日9时至17时需遵守本市尾号限行规定。
〖伍〗、021年北京限行尾号新规定如下:限行时间:从2021年1月4日至2021年4月4日。限行规则:每星期一到星期五 ,限行尾号分别为3和4和5和0 、1和2和7 。周日不限行。
〖陆〗、每星期一到星期五,北京的限行尾号轮换如下:- 周一限行尾号为3和8;- 周二限行尾号为4和9;- 周三限行尾号为5和0;- 周四限行尾号为1和6;- 周五限行尾号为2和7。周六和周日不实施限行措施 。限行时间从2021年1月4日开始,持续至2021年4月4日。

北京限号多久轮换一次
轮换时间与周期根据北京市交通管理部门发布的规则 ,自2026年3月30日起,北京机动车限行尾号将进入新一轮轮换周期,持续至2026年6月28日。此次轮换以91天(约13周)为周期 ,覆盖春季至初夏时段,旨在通过动态调整限行规则,均衡道路交通流量,缓解拥堵压力 。
北京限号每3个月轮换一次 ,具体说明如下:轮换周期:北京限号轮换周期为3个月,该规则从2021年4月5号开始实施,直至2022年4月3日结束。各阶段限号安排2021年4月5日 - 2021年7月4日:周一到周五限行机动车车牌尾号分别为2和3和4和5和0、1和6。
北京限号一般每 3 个月左右换一次 。北京限号规则通常每 13 周左右调整一次 ,由于一个月大约 4 周,13 周接近 3 个月,所以大致每 3 个月会更换一次限号。不过 ,具体的限号调整时间要以北京市交通管理局发布的通告为准。
常规限行规则自2025年12月29日至2026年3月29日,北京市实施工作日高峰时段区域限行交通管理措施。限行时间为星期一到星期五的早高峰(7:00-9:00)和晚高峰(17:00-20:00),周末及法定节假日不限行 。