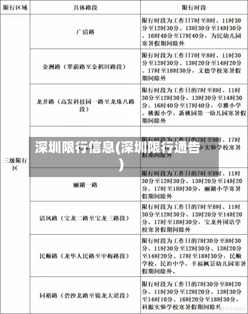
深圳限行信息(深圳限行通告)
深圳小型汽车限行规定
限行时间工作日每天7:00-9:00及17:30-19:30 ,共4小时 。周末及法定节假日不限行。限行区域限行范围覆盖深圳市全市道路,但以下区域及道路除外:高速公路:S3广深沿江高速 、G4广深高速、G15机荷高速等15条高速公路(含东部过境高速、G2518深岑高速等)。

限行时间:工作日7:00-9:00及17:30-19:30,共4小时 。限行区域:全市范围道路(除高速公路及口岸路段外) ,包括但不限于主干道 、次干道及部分支路。限行对象:非深圳核发号牌的小型、微型载客汽车。大中型客车及货车另有专项规定,需单独关注 。

026年深圳外地车限行规定如下: 限行时间工作日早晚高峰时段实施限行,具体为7时至9时、17时30分至19时30分。需注意 ,调休补班的工作日也纳入限行范围,但2025年1月20日至2月12日期间的工作日除外(此期间为临时豁免期)。
深圳外地车牌限行时间
〖壹〗 、深圳外地车牌限行时间为周一到周五的07:00-09:00,17:30-19:30,周末和法定节假日不限行。具体说明如下:限行时段工作日早晚高峰时段实施限行 ,具体为:早高峰:07:00-09:00 晚高峰:17:30-19:30此时间段内,非深圳市核发机动车号牌的载客汽车禁止在深圳市内部分道路行驶 。
〖贰〗、外地车牌进入深圳的限行时间为工作日7时至9时、17时30分至19时30分,星期星期日和节假日不限行外地小汽车。具体说明如下:限行时间:仅在工作日早晚高峰时段实施限行 ,具体为7:00-9:00和17:30-19:30。非工作日(周末及法定节假日)全天不限行 。
〖叁〗、深圳外地车牌限行时间为周一到周五的07:00-09:00,17:30-19:30,周末和法定节假日没有任何限制。以下是与深圳外地车牌限行相关的其他信息:深圳不受限行管制车辆:执行任务的军车 、警车、消防车、救护车 、工程救险车。持道路运输证件的客运车辆(不含租赁小汽车) 。
〖肆〗、深圳外地车牌限行时间为周一到周五的07:00-09:00 ,17:30-19:30,周末和法定节假日不限行。以下是详细说明:限行时段工作日早晚高峰时段实施限行,具体为:早高峰:07:00-09:00 晚高峰:17:30-19:30限行时段内 ,非深圳市核发机动车号牌的载客汽车禁止在深圳市内部分道路行驶。
〖伍〗、深圳外地车牌限行时间为工作日早上7时至9时 、晚上17时30分至19时30分,法定节假日不限行 。具体说明如下:限行时间工作日早晚高峰时段实施限行,具体为:早高峰:7:00-9:00 晚高峰:17:30-19:30法定节假日及周末不限行。处罚规则 前两次违反限行规定不予处罚 ,自第三次起罚款300元、记3分。

查看深圳外地车牌限行时间怎么查
深圳外地车牌限行时间为工作日上午7点至9点,下午5点半至7点半,限行范围为深圳全市范围道路,除去各大高速公路及进出深圳口岸路段 。
深圳外地车牌限行时间为周一到周五的07:00-09:00 ,17:30-19:30,周末和法定节假日不限行。以下是详细说明:限行时段工作日(周一到周五)早晚高峰时段实施限行,具体为:早高峰:07:00-09:00 晚高峰:17:30-19:30周末及法定节假日全天不限行 ,外地车牌可自由通行。
实时路况查询:建议通过深圳市交警局官方网站、官方APP或导航软件(如高德 、百度地图)实时查询限行信息及路况,规划合理出行路线。错峰出行:工作日限行时段内,非必要出行建议避开高峰时段 ,或选取地铁、公交等公共交通工具,以减少违规风险 。
深圳限行时间
〖壹〗、深圳外地车限行时间为工作日上午7点至9点,下午5点半至7点半。处罚规定为前两次违反不予处罚 ,自第三次起罚款300元并记3分。具体说明如下:深圳外地车限行时间工作日限行时段:上午7:00-9:00,下午17:30-19:30 。限行车辆类型:非深圳核发机动车号牌的载客汽车(即外地车牌小客车)。
〖贰〗 、深圳非本地车牌车辆限行时间为工作日的早晨7:30至9:30,下午17:30至19:30;国家法定节假日不限行。 具体规定如下:限行时间 工作日早晚高峰时段实施限行 ,具体为:早晨7:30至9:30 下午17:30至19:30 国家法定节假日期间不限行,车辆可正常通行 。
〖叁〗、026年深圳外地车限行时间为工作日7:00 - 9:00、17:30 - 19:30,周末及法定节假日不限行,调休工作日需遵守限行规定。特殊豁免期为2026年2月9日至3月3日期间的工作日不限行。具体说明如下:常规限行时间:在正常情况下 ,外地车在工作日的7:00 - 9:00以及17:30 - 19:30时段限行 。
〖肆〗、深圳限行时间根据车辆类型和区域有所不同:外地车限行时间:工作日早高峰7:00 - 9:00,晚高峰17:30 - 19:30,但2026年2月9日至3月3日期间的工作日除外。限行范围为全市道路(部分进出口岸 、机场及宝安区华发冰雪世界的指定道路除外)。
〖伍〗、深圳星期一到星期五外地车牌限行时间为工作日的早上7时至9时 ,下午17时30分至19时30分 。限行规则说明:该限行政策仅针对非本市核发机动车号牌的载客汽车,在上述时段内禁止在全市道路通行(特定豁免道路除外)。若工作日恰逢法定节假日,则当天不限行。
〖陆〗、深圳限行时间为工作日早高峰(7时至9时)和晚高峰(17时30分至19时30分) ,限行范围为全市,但部分高速公路及进出深圳口岸路段除外。