沪是哪里的车牌/沪是哪里的车牌号码
沪是哪里的车牌
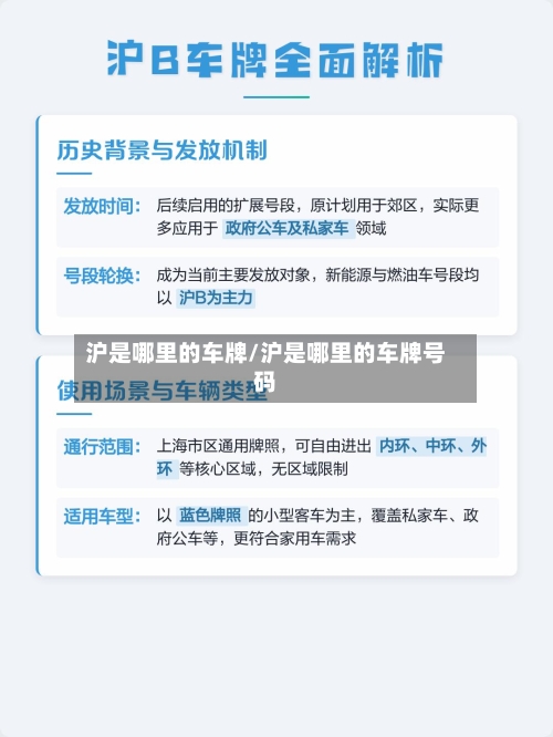
〖壹〗 、沪G是浦东新区非郊县车 沪H是崇明县 沪J是金山县 沪K是浦东新区郊县车 1 沪L是崇明县其他车 所以 ,沪N就是上海市崇明区的车牌。这个车牌主要对应的是该区范围内的私家车 。

〖贰〗、上海,这座中国的重要城市,其机动车辆的车牌简称是“沪 ”。沪A、沪B 、沪D、沪E、沪F 、沪G、沪H、沪J、沪K 、沪L、沪M、沪N等 ,都是上海车辆身份的象征。作为中国的一个直辖市 、国家中心城市和超大城市,上海不仅是世界经济、金融、贸易 、航运和科技创新中心,也是国家物流枢纽 。

〖叁〗、泸 ,实际上是“沪”的简称,指的是中国的上海市车牌代码。沪A是上海本地车辆的专属标识,如沪A8888沪A99999或沪A0000这样的格式。上海的区号是021,邮政编码为200000 。


泸是哪里的车牌
〖壹〗、泸是上海市的简称 ,代表上海市的行政区域。A在车牌中的作用是区分不同的地区,例如,在直辖市中 ,A通常代表主城区,而在省级行政区中,A可能代表省会城市。2002是该车辆的唯一编号 ,用于识别具体的车辆。警是警车的标志,表明这是一辆警用汽车 。在上海,警车的车牌号由特定的字母和数字组成。
〖贰〗 、“泸牌照”可能指四川省泸州市车牌或上海市车牌(“沪牌 ”) ,两者费用差异极大:泸州车牌仅需约300元,上海车牌(燃油车)拍卖均价约4万元,新能源车可免费申领绿牌但需满足资质条件。
〖叁〗、泸是四川省的车牌号前缀 。四川省 ,作为我国的省级行政区,其车牌号以“川”字为开头,泸字则是其车牌号的前缀之一。泸A、泸B 、泸C等车牌号在四川省内使用。泸州市是四川省下辖的一个地级市,位于四川省南部 。
〖肆〗、泸 ,实际上是“沪”的简称,指的是中国的上海市车牌代码。沪A是上海本地车辆的专属标识,如沪A8888沪A99999或沪A0000这样的格式。上海的区号是021 ,邮政编码为200000 。
〖伍〗、泸是四川省的车牌。具体来说:泸车牌含义:泸车牌代表的是四川省泸州市的车辆。泸州市是四川省的一个地级市 。泸州市特色:泸州市以其著名的泸州老窖酒厂而广为人知。车牌管理:在泸州市注册的车辆需要上牌,车牌号是车辆的身份证明。
56个省车牌简称
不正确,中国实际只有34个省级行政区 ,并非56个。中国的34个省级行政区车牌简称具体如下:直辖市方面,北京市是“京 ”,天津市是“津” ,上海市是“沪”,重庆市是“渝” 。
重庆市的车牌简称是“渝 ”。 吉林省的车牌简称是“吉”。 辽宁省的车牌简称是“辽” 。 山西省的车牌简称是“晋 ”。 河北省的车牌简称是“冀”。 青海省的车牌简称是“青” 。 山东省的车牌简称是“鲁 ”。1 河南省的车牌简称是“豫”。1 江苏省的车牌简称是“苏” 。
中国34个省级行政区的车牌简称及代表地区如下:直辖市 北京市(京):京A(城区车辆)、京B(出租车专用) 、京C-京N(按顺序发放)、京O(公安局专用)、京V(中央直属部队专用)。天津市(津):津A-津Z(按顺序发放) 、津E(出租车专用)、津O(公安局专用)。
个省车牌简称是 北京市简称“京 ”,京A、京B 、京C、京D、京E 、京F、京G、京H 、京J、京K、京L、京M 、京N、京P、京Q 、京Y(注:北京市车牌号不同于其他省区 ,并非按照第一个字母是市级行政区划分) 。
中国没有56个省。全国有4个直辖市,5个自治区,23个省。
中国只有56个民族,有23个省、包括5个自治区、4个直辖市 、2个特别行政区、一共是34个省级行政区域。